福建龙植膳生粉抗流感病毒检测结果明显优于利巴韦林抗病毒药
来源:网络 发布时间:2022-12-13 11:25 作者:张仪 阅读量:4105 会员投稿
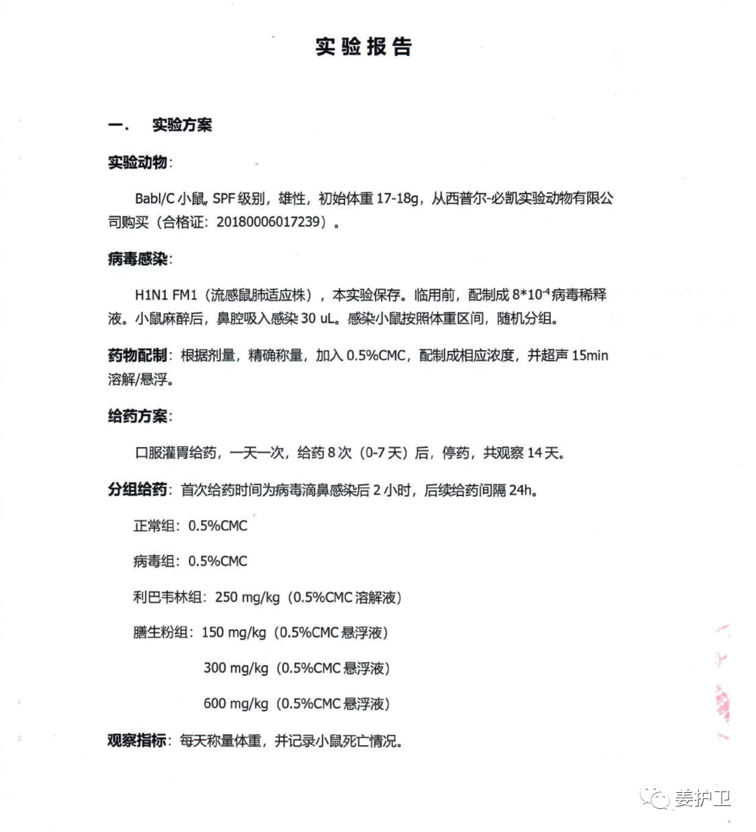
甲型H1N1流感为急性呼吸道传染病,其病原体是一种新型的甲型H1N1流感病毒,在人群中传播。与以往或目前的季节性流感病毒不同,该病毒毒株包含有猪流感、禽流感和人流感三种流感病毒的基因片段。
在现有的感染剂量下,膳生粉中,低剂量组,对增加体重和生命延长均有一定的保护作用,2-6天的平均体重均明显高于病毒组及利巴韦林组,且生存天数相比于病毒组分别延长10.6%和13.3%。
膳生粉中,低剂量在7天(末次给药)的生存率均为66.7%,比病毒组提高了33.4%。
膳生粉中,低剂量在9天(停药后两天)的生存率均为16.6%和33.3%,显著高于病毒组(0.0%)和利巴韦林组(0.0%)。
膳生粉中、低剂量组在改善小鼠体重和延长生存方面均显示了明显的效果,且呈剂量相关性。








膳生粉
(酶解超微粉碎小黄姜粉)



郑重声明:此文内容为本网站转载企业宣传资讯,目的在于传播更多信息,与本站立场无关。仅供读者参考,并请自行核实相关内容。









